Опубликовано 2013-06-29 17:39:55 автором Andry Clone Pi-W Своїми Руками
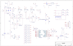
Схема металошукача
Для складання Clone Pi W нам знадобляться такі деталі:
- Мікроконтроллер
- Мікросхеми
- Транзистори
- Діоди
- Конденсатори
- Резистори
Друкована плата: Друкована плата в форматі lay , електронна схема і прошивка знаходяться в архіві clone Pi W.zip
Після того , як ми спаяли схему металошукача , нам потрібно " вдихнути в неї душу " - прошити мікроконтролер. Для того , щоб справиться з цим завданням , нам знадобиться програматор . Схема найпростішого програматора з п'яти проводков або більш складного , але працює через USB AVR910 usb . Якщо ви жодного разу не прошивали мікроконтролер , вам потрібно ознайомитися з матеріалами в цій статті . під ClonePI -W є кілька версій прошивок : - Прошивка версії 1.2.5 - металошукач менш чутливий до впливу грунту , режим пошуку - динамічний
- Прошивка версії 1.2.4 - режим пошуку динамічний / статичний , в іншому те ж , що і в 1.2.5
Конфігураційні fuse - біти потрібно виставити наступним чином .
Виготовити котушки :
Робиться це дуже просто. Беремо яку - небудь каструлю діаметром від 20см і більше і мотаємо навалом 25-27 витків емаль-проводом (діаметр 0,6-0,8 мм). Опір котушки має бути в діапазоні 1-2 ом . Чим більше буде діаметр котушки , тим вище чутливість МД . Для пошуку дрібних предметів найкраще мотати котушку діаметром 28см . В принципі цей МД не вередливий до котушок , я перепробував багато видів котушок , мотав і кошикові , але особливої різниці по чутливості при однаковому діаметрі не помітив. Для пошуку великих предметів доцільно буде виготовити глибинну рамку , вона практично не чутлива до дрібних предметів , а глибина збільшиться до 3 метрів. Виготовлення штанги Штангу можна виготовити практично з будь-яких неметалічних матеріалів , наприклад мені сподобалася труба поліпропіленова НЕ штабована (або штабована скловолокном) , вона паяється паяльником для поліпропіленових труб в розібраному стані 
Комментарии - (2) davood59 говорит: Сергей говорит: А схема точно рабочая? Собрал и после стандартной мелодии постоянный гул в динамике. На cd4066 просто первый раз делаю.
Добавить комментарийДля отправки комментария вы должны авторизоваться.
|